孩子和家长在经历着肺炎支原体的暴击,各类病毒又双叒叕组团上新了。更让人破防的是,有些孩子习染了支原体又习染病毒。刚被“遍及”了一波肺炎支原体,流感病毒盛行期釉祓头了,此刻还出现新名词,合胞病毒?腺病毒?这又是什么?
习染了这些病毒或肺炎支原体该怎么医治?
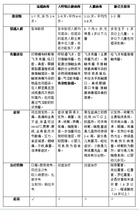
流感病毒
流感病毒的家族里分为了甲乙丙丁四型,其中通常习染人类的是甲型和乙型流感病毒,医治方面除了对症医治表,还能够赐与抗流感病毒药物:
1、奥司他韦
最常用的口服药:奥司他韦,剂量凭据儿童体沉给药,一天2次,通常疗程为5天,沉症的疗程可适当耽搁。
2、玛巴洛沙韦
玛巴洛沙韦:合用于大于5岁的儿童,这个药只必要在症状出现后48幼时内单次服用。≥20kg至<80kg的患儿,单次口服剂量40mg,≥80kg,单次口服剂量80mg?捎牖虿挥胧称吠,但应预防与牛奶、含有钙铁锌的补充剂同时服用。
3、扎那米韦(吸入喷雾剂)
扎那米韦(吸入喷雾剂)用于7岁及以上的儿童,逐日2次,每次两吸(2x5 mg),陆续5天,每天的总吸入剂量为20mg。但这是吸入粉雾剂,仅供吸入使用,使用要依照步骤正确使用,不然不能充分保障药物的有效性。
4、帕拉米韦
帕拉米韦是注射剂,通常在医院内使用,剂量凭据儿童的春秋及体沉给药,每天1次,疗程1-5 d,沉症患者疗程可适当耽搁。
人呼吸路合胞病毒
通常对症医治,对于呼吸路合胞病毒习染伴喘息症状的患儿可使用支气管舒张剂,好比沙丁胺醇、特布他林、异丙托溴铵等进行雾化医治,缓解喘息症状。
人腺病毒
医治方面目前无特效的抗病毒药物,轻度患儿多呈自限性,通常进行对症医治。而沉症患儿面色惨白或发灰、心灵萎靡或者烦躁,呼吸难题等,家长如发现患儿的心灵欠安要实时送医。
肺炎支原体
肺炎支原体习染通常首选大环内酯类抗菌药物,蕴含阿奇霉素、克拉霉素、红霉素、罗红霉素等。最常用的阿奇霉素,轻症可依照体沉赐与10mg/kg,一天一次,疗程 3d,必要时可耽搁至5天。
但是今年好多人发现,用了阿奇霉素或其它大环内酯类的药物没效,怎么办?
除了上面提到的药物表,新型四环素类抗菌药物(多西环素和米诺环素)、喹诺酮类抗菌药物(左氧氟沙星、莫西沙星等)是医治肺炎支原体肺炎的代替药物,对于大环内酯类药物无反映性肺炎支原体肺炎、沉症肺炎支原体肺炎、难治性肺炎支原体肺炎,拥有确切疗效,但它们有春秋的限度!
多西环素和米诺环素由于可能导致牙齿发黄和牙釉质发育不良,通常用于8 岁以上儿童。由于存在少幼动物软骨危险和人类肌腱断裂的风险,喹诺酮类抗菌药物通常用于18 岁以上人群使用。
所以若是对于有春秋限度的情况下,又在患儿病情有需要的时辰,医生会凭据患儿的情况衡量利弊,并获得家长知情赞成后使用!所以这类药物家长不要轻易自行使用。
冬季,是呼吸路疾病高发的季节,预防是关键。
除了接种流感疫苗,维持优良的卫生习惯是预防儿童习染各类病毒的沉要伎俩:戴口罩、多喝水;勤洗手、多磨炼;少荟萃、多透风。